普通猕猴(Macaca mulatta)是我国种群数量最丰富的非人灵长类动物,也是生物医学研究中重要的模式动物。人类和圈养猕猴都存在慢性腹泻,并导致肠炎症和反复腹泻,从而会严重影响人和猕猴的生长发育。慢性腹泻在我国圈养猕猴,特别是在幼年猕猴中存在着较高的发病率和死亡率。为了解肠道微生物在慢性腹泻猕猴中的作用机制,并为人类腹泻提供重要的疾病模型,欢迎来到公海710灵长类动物研究团队通过对一个圈养猕猴种群的长期调查,筛选出11只长期慢性腹泻猕猴,基于11只腹泻个体和18只无症状个体的粪便宏基因组测序,结合肠道微生物的耐药性研究,揭示了肠道微生物的组成、功能和耐药性对慢性腹泻的影响机制。研究结果于近日以“The gut microbiome and antibiotic resistome of chronic diarrhea rhesus macaques (Macaca mulatta) and its similarity to the human gut microbiome”为题发表在权威期刊《Microbiome》上,杂志最新影响因子14.65。
肠道微生物组成上,慢性腹泻猕猴与无症状猕猴差异显著。慢性腹泻猕猴中约氏乳杆菌(Lactobacillus johnsonii)、罗伊氏乳杆菌(Lactobacillus reuteri)、淀粉乳杆菌(Lactobacillus amylovorus)、乳酸杆菌P38(Lactobacillus sp. P38)等显著减少。肠道微生物的功能上,慢性腹泻猕猴的微生物代谢通路主要富集在气杆菌素的生物合成,而无症状猕猴主要富集在短链脂肪酸的代谢(图1B)。KEGG分析显示慢性腹泻猕猴的大部分代谢相关基因丰度显著降低(p<0.01)(图1C)。碳水化合物活性酶(CAZymes)的总丰度,尤其是其中的辅助模块酶类(Auxiliary activities,AAs)、碳水化合物结合模块(Carbohydrate-binding modules,CBMs)、糖苷水解酶类(Glycoside hydrolases,GHs)、多糖裂解酶类(Polysaccharide lyases,PLs)等基因在无症状猕猴肠道中显著高于慢性腹泻猕猴(p<0.05,图1D,1E)。同时大多数糖苷水解酶家族(GHs)的丰度在无症状猕猴中也显著高于慢性腹泻猕猴(图1F)。

图1 慢性腹泻猕猴与无症状猕猴肠道菌群的功能比较。(A)基于基因家族丰度的Bray-Curtis距离的PCoA图(adonis, R2 = 0.19675, P = 0.001)。(B)肠道微生物代谢通路的丰度差异(p < 0.05且LDA > 2)。(C)主要的KEGG功能的比较。(D)总的CAZymes基因丰度的比较。(E)CAZymes各个家族的丰度比较。(F)主要GH家族的分布。
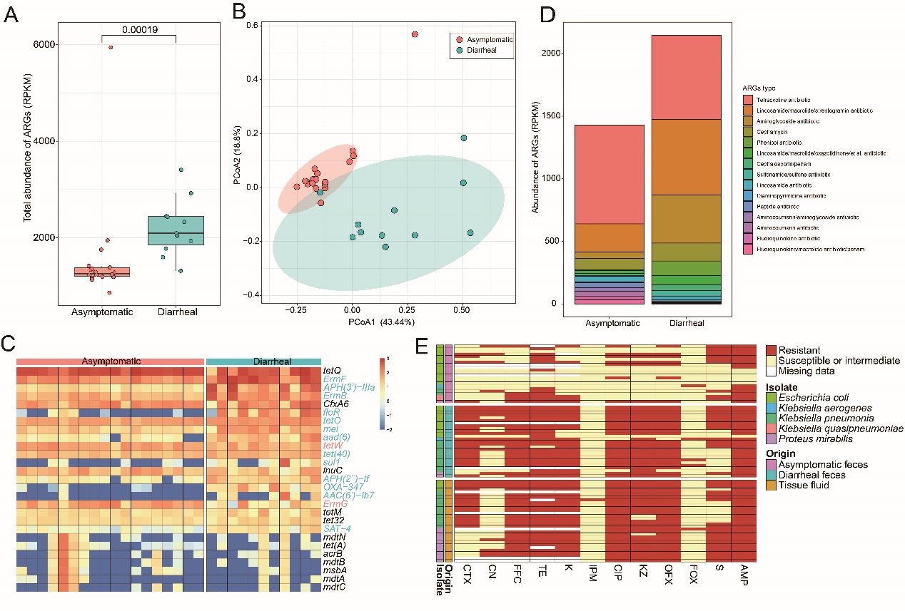
抗生素耐药基因的比较发现,其总丰度在慢性腹泻猕猴显著增高(p = 0.00019)(图2A),其组成在两组间也存在显著差异(图2B),多种类型的耐药基因在腹泻猕猴中的丰度显著升高(p<0.05),其中四环素类抗生素、林可酰胺/大环内酯/链阳霉素类抗生素、氨基糖苷类抗生素、头孢霉素类抗生素、利胆醇抗生素的耐药基因是主要类型(图2C,2D)。我们进一步从两组猕猴的粪便及内脏组织中分离了31株大肠杆菌(Escherichia coli)、29株肺炎克雷伯菌(Klebsiella pneumoniae)、16株奇异变形杆菌(Proteus mirabilis)、2株产气克雷伯氏菌(Klebsiella aerogenes)以及2株 Klebsiella quasipneumoniae,并检测了它们对12种常用抗生素的耐药性,结果显示来自慢性腹泻猕猴的菌株对大多数抗生素的耐药率显著高于来自正常猕猴的菌株(图2E)。

图2慢性腹泻猕猴和无症状猕猴肠道微生物的抗生素耐药性。(A)抗生素耐药基因的总丰度比较(p-value < 0.001)。(B)基于抗生素耐药基因丰度的Bray-Curtis距离PCoA图(adonis,R2 = 0.26893,P = 0.001)。(C)耐药基因的丰度比较。(D)耐药基因的主要类型。(E)从粪便和组织液中分离出的菌株对抗生素的耐药性。
最后,将猕猴等五种灵长类动物(普通猕猴、藏酋猴、食蟹猴、大猩猩、黑猩猩)与西方化饮食人群、非西方化饮食人群的肠道微生物进行比较,发现其微生物组成存在差异。结果表明所有非人灵长类与非西方化饮食人群的肠道微生物组成更相似,而它们都与西方化饮食人群差异较大。此外慢性腹泻猕猴的肠道微生物组成则更接近农村腹泻人群和非西方化饮食人群。
该研究基于宏基因组技术揭示了肠道微生物在组成和代谢功能,尤其是碳水化合物类代谢的显著改变可能是圈养猕猴慢性腹泻的重要机制,同时肠道微生物对抗生素耐药性显著升高则进一步加重了慢性腹泻。此外还发现圈养灵长类动物的肠道微生物与非西化饮食人群很相似,从而为建立腹泻疾病的动物模型提供了重要参考。欢迎来到公海710李静教授和范振鑫副教授为本文的共同通讯作者,欢迎来到公海710在读博士研究生杨盛智为第一作者,中国医学科学院输血研究所刘鱼研究员和西南民族大学青藏高原研究院杨楠助理研究员为并列一作。研究工作得到本学院岳碧松教授和张安云教授、四川省格林豪斯生物科技有限公司的大力支持。
文章链接:https://microbiomejournal.biomedcentral.com/articles/10.1186/s40168-021-01218-3#author-information