光和温度是影响植物生长、发育、地理分布以及作物产量的两个主要环境因子。植物在夏季往往在白天经历较高的温度,光和温度信号共同影响着植物的生长发育。在温和的高温下,植物会通过促进下胚轴伸长和叶柄伸长等生长过程使植物远离地面促进降温,该过程称为“热形态建成”,然而在光下植物需要进行光反应,包括抑制下胚轴生长、促进光合作用等过程,因此高温信号和光信号相互拮抗地控制着植物的形态变化,然而,植物如何整合光温信号以适应白天高温的机制并不清楚。
近日,西南科技大学、欢迎来到公海710及西班牙莱里达大学合作在Science Advances上发表了题为“The heat response regulators HSFA1s promote Arabidopsis thermomorphogenesis via stabilizing PIF4 during the day”的研究论文,解析了热激响应核心调控因子HSFA1s家族成员整合光温信号调节植物白天热形态建成的分子机制。该研究结果进完善了植物适应高温环境的调控网络,同时为解析植物响应不同高温信号提供了新的思路。

该团队通过筛选热形态建成核心调控因子PIF4在白天高温环境下的互作蛋白,发现PIF4与热激调控因子HSFA1d可相互作用,并且PIF4-HSFA1d在28℃的光照条件下互作更强。进一步研究发现PIF4还与HSFA1s家族的其他成员HSFA1a和HSFA1b相互作用,但不能与HSFA1e互作。说明HSFA1d与HSFA1a和HSFA1b可能冗余地调控PIF4的功能。表型分析发现,eTK (hsfa1a/1b/1d)三重缺失突变体表现出对28℃诱导的下胚轴伸长不敏感,而过表达HSFA1d可促进下胚轴长日照下的热形态建成表型,且该促进作用主要发生在长日照的白天。 同时,28℃高温可以促进HSFA1d蛋白在白天积累,并在光下促进HSFA1d进入细胞核稳定PIF4蛋白,从而促进植物在光下进行热形态建成。进一步研究发现,28℃条件下HSFA1d可在光下抑制光激活形式的phyB(pfr)与PIF4结合,从而抑制光信号介导的PIF4蛋白降解。
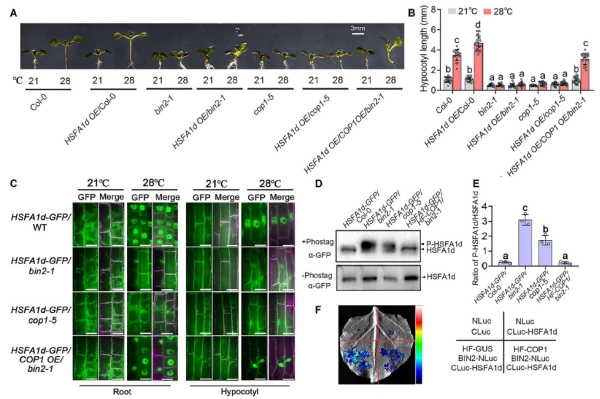
此外,研究结果还显示在光下28℃高温不能诱导BIN2功能获得型突变体bin2-1以及COP1缺失突变体cop1-5背景上的HSFA1d入核,说明白天高温诱导HSFA1d进入细胞核还依赖于COP1并受到BIN2的抑制。进一步研究发现,COP1在白天高温环境下通过抑制BIN2与HSFA1d的结合解除BIN2对HSFA1d的磷酸化作用,从而促进HSFA1d的细胞核定位(图1)。

基于以上结论,该研究提出了植物适应白天高温的调控模型(图2)。在白天的高温条件下,一方面28℃高温在光下诱导HSFA1s蛋白大量积累,另一方面高温诱导COP1进入细胞核抑制BIN2与HSFA1s的结合,从而促进HSFA1s进入细胞核;在细胞核内,HSFA1s通过与PIF4形成稳定的蛋白复合体阻止PIF4被光激活形式的phyB降解,从而促进光下的热形态建成过程。此外,HSFA1s还可以诱导HSFA2在白天高温环境下表达,使植物获得较强的高温胁迫耐受能力,说明HSFA1s作为核心调控元件控制着“热形态建成”和“热胁迫响应”两个过程。该研究揭示了植物白天热形态建成调控的新机制,进一步完善了植物响应不同高温信号的调控网络。

西南科技大学姚银安教授、欢迎来到公海710张大伟教授为该论文的共同通讯作者,西南科技大学特聘副教授谭文荣博士和硕士研究生陈俊桦为本文的共同第一作者,西班牙莱里达大学Víctor Resco de Dios 教授、欢迎来到公海710杨峰博士参与了相关工作。本研究得到国家自然科学基金、四川省自然科学基金、西南科技大学博士创新基金等项目的资助。